
你知道吗?联合国有六种正式语文——阿拉伯文、中文、英文、法文、俄文和西班牙文;英文和法文同时是联合国秘书处的工作语文。正式语文是联合国所有正式文件都需翻入的那些语文。工作语文是工作人员之间内部沟通所使用的语文。 凡是联合国的正式会议,秘书处都要负责在现场把代表们的发言用六种语言进行“同声传译”;凡是联合国的正式文件,包括重要发言,都要用六种文字印发或在网上发布翻译版本。联合国规定:六种语言具有同等效力! 为什么要在联合国使用多种语文?这对联合国而言意义何在?今天,让我们一起了解联合国使用多种语文的历史、现在和未来! ©联合国图片 | 联合国一直倡导尊重多种语文和文化多样性
在联合国的工作舞台上,使用多种语文既是国际外交中的一项基本价值,也是世界各国文化汇聚于此,相互学习和交流的必然要求。一方面,使用多种语文可以保障联合国的有效运作,达到更有影响力的沟通,另一方面,可以加强不同背景的人们之间的对话,确保国家之间的宽容。不使用多种语文,联合国就无法有效运作。 语言作为人类交流的主要工具之一渗入联合国工作的各个方面,每天都会出现与语言有关的有意或无意的选择。为了将联合国打造成一个使用多种语文的组织,满足会员国及联合国所服务的人民的期望,联合国力争从战略上将使用多种语文纳入其运作方式,让无法发声的人能发出声音,不让任何一个人掉队。
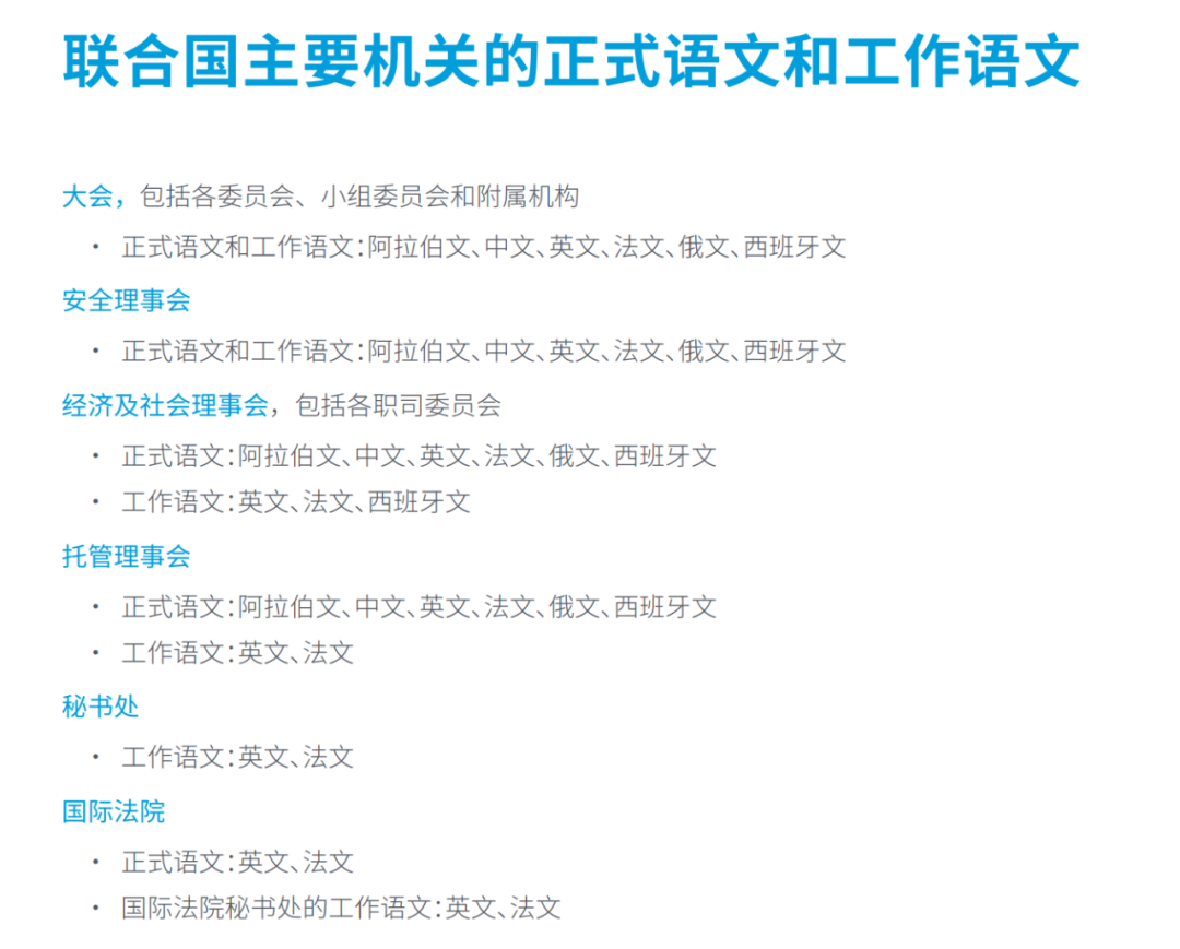
《联合国宪章》以五种具有同等效力的语文文本签署,“促进和鼓励尊重所有人的人 权和基本自由,不分种族、性别、语言或宗教”,宪章载入了其正式语文平等及各语文间无歧视之原则,这些原则至今始终被视为是确保会员国主权平等和平等参与的关键。 将联合国打造为一个使用多语文的组织,并非仅是国际联盟的遗产,而是一个深思熟虑的选择。成立之初,联合国意在实现普遍性,加强使用多种语文是增进联合国会员国的代表性以及促进沟通的一种手段。 在此背景下,1946年2月1日,联合国大会通过了关于语文之议事规则的第2(I)号决议, 这是联大通过的第二项决议,其中明确概述了联合国使用多种语文的基本规则。时至今日,该决议依然是联合国语文政策的基石。 使用多种语文的时间线 ©联合国图片 | 使用多种语文的时间线和各主要机关的语文规则




联合国语文事务服务内容 联大1946年发布的第2号决议为建立联合国语文服务以支持本组织的政府间程序铺平了道路。时至今日,大会和会议管理部提供的语文服务范围广泛,包括编辑、笔译、术语、口译、逐字记录、简要记录、出版编辑等方面。该部在纽约联合国总部、联合国驻日内瓦、维也纳和内罗毕办事处以及本组织各个区域委员会提供服务。 联合国系统各机构可能有不同的语文安排和待遇。语文专业人员的招聘是经过高度严格的竞争性考试,他们具有不同的语言组合和专业性。在实践中,这意味着语文事务是在管理、维持和培育方面复杂的生态系统。每增加一种正式语文,每一次技术突破,都将给联合国语文事务带来新的挑战和机遇。
技术随着时间的推移已发生巨大变化,并将继续改变,但具有各种学科和语言专长的广大语文专业人员继续作为联合国多边机制的骨干,在不同语言、文化和国家之间并有效地在联合国各个会议室架起桥梁。 ©联合国图片 | 联合国新闻提供多端多平台多语文的信息服务

除六种正式语文以外,联合国全球传播部还经常在其信息产品,如联合国新闻、本组织的旗舰社交媒体账户以及广播和电视节目中使用斯瓦希里语和葡萄牙语等其他语文。2018年,在印度政府的资助下,传播部将印地语列为日常报道所用非正式语文之一。传播部还在继续使用更多的非正式语文传播信息,如波斯语、孟加拉语和乌尔 都语等非正式语文,旨在促进使用多种语文。
把联合国带到世界人民面前 联合国成立之初便根据联大第13号决议成立了联合国电台,提供多语种广播。1946年,联合国电台在纽约州成功湖联合国总部的临时演播室和办公室开始广播, 并从那里发出了第一个呼叫信号:“这里是联合国,呼叫世界各国人民”。 在1985年之前的30多年间,联合国电台与各国网络合作,向全世界广播节目。其后,联合国电台节目仅通过磁带播放,有15种语文。1998年,联合国电台开始利用因特网进行广播,开启了联合国电台每日新闻广播。1999年3月4日,第一个联合国视听网站启动,其中包括联合国电台的专题节目,配有照片和其他图像以及音频和视频剪辑。2000年,联合国电台启动六种正式语文的现场无线电广播。 联合国的音频节目在数字时代继续,以六种正式语文以及印地语、斯瓦希里语、葡萄牙语和乌尔都语工作的各个团队制作每日新闻简报、每周杂志节目和每月播客。 ©联合国图片 | 联合国的音频节目为世界人民提供多语文的服务


世界各地的联合国新闻中心将新闻材料翻译成各种当地语文,并用各种当地语文制作新闻材料,以便向公众广泛传播联合国的信息。联合国新闻中心全球网络每天以阿拉伯文、英文、法文、俄文和西班牙文以及另外125种语文开展工作。新闻中心任务的一个核心方面是,利用广播和电视等传统媒体以及社交媒体,并通过与新闻界直接接触,以受众自己的语言以及盲文和手语向他们进行宣传。 ©联合国图片 | 联合国新闻网站提供多种语文的信息服务

另外,德文和葡萄牙文是比较特殊的两种语文。自1975年7月1日起,大会、安全理事会和经济及社会理事会的某些文件将以德文印发,但须由提出要求的会员国作出保证,表示愿意集体出资支付有关费用。德文笔译科由此设立,该科是联合国最小的笔译部门,也是唯一一个代表某一非正式语文的部门,现由德语会员国奥地利、德国、列支敦士登和瑞士供资。 1980年代中期曾尝试将葡萄牙语列为非洲经济委员会的所谓“正式工作语文”,提升葡萄牙语的地位,但没有成功。直至1985年7月,经社理事会才通过决议,核准逐步采用葡萄牙语为非洲经委会“正式工作语文”。但一些会员国对费用支出以及对出现了将非正式语文作为区域委员会工作语文的先例表示关切。 有关语文使用的第一份决议是大会第2(I)号决议,至今,该决议始终是联合国使用多种语文问题的一个总体框架。大会在第2(I)号决议中建议联合国所有机关按照这一一般性指导方针采用语文规则。 该决议中值得注意的一项规定是,代表可以用正式语文以外的其他语文发言,但该代表须提供口译,将发言译入工作语文之一。因此,虽然将发言口译为六种正式语文是联合国的既定标准,但以其他语文发言的情况并不少见,特别是在联合国大会一般性辩论期间。 ©联合国图片

发展脉络 1995年,18个会员国写信要求将“使用多种语文”这个项目列入大会议程,并要求就该问题通过一项决议。他们申明,纪念联合国成立五十周年应有助于提醒我们,文化多样性对于发展丰富和谐的国际生活具有根本重要性,这是广为认同的一项普遍原则。应依照大会议事规则将此原则体现于联合国的运作,平等对待联合国正式语文和工作语文。 ©联合国图片 | 联合国50周年纪念会议
最后,联大通过决议指出,联合国的普遍性及由此产生的多种语文意味着联合国的每一个会员国不论官方语文为何,都有权利和义务使彼此能相互理解。大会在该决议中进一步强调指出,需要为整个秘书处的会议口译和文件翻译配置适当的人力资源和财政资源,同时强调必须使各国政府和民间社会各部门能够取用以所有正式语文提供的联合国文件、档案和数据库。 ©教科文组织 | 每年4月20日是联合国中文日
整个2000年代直至2010年代初,会员国对使用多种语文和语文相关事项采取了更加协调一致的方针,在不同论坛的同语种国家组内部和之间协调立场,统一在不同议程项目下或不同联合国系统机构内的国家干预措施。这促使对本组织语文事项的兴趣增加,使得监测以及向秘书长报告进展情况也更广泛。 ©联合国图片
2013年,联大通过决议提出将使用多种语文纳入秘书处各项活动,又被称为“将使用多种语文主流化”,包括纳入庆祝和纪念活动、外联活动和知识服务等活动的主流。大会还为新闻部规定了新任务,即从宣传战略的规划阶段便总体强调使用多种语文,以便努力确保为各语文编列足够的预算资源。
2019年底,新冠疫情爆发,疫情对坚持使用多种语言的工作带来了挑战。联大在2022年通过决议,请秘书长继续努力,确保使用多种语文作为联合国的一项核心价值,不因针对流动性状况和冠状病毒病(COVID-19)采取的措施而受到损害。 秘书长关于使用多种语文的报告 自1995年以来,联合国秘书长根据联大在使用多种语文议程项目下通过的各项决议,每两年发布一次关于使用多种语文的报告。 1997年,秘书长发布了关于使用多种语文的首份报告,他在报告中承诺通过激励工作人员,推动秘书处工作人员学习各种正式语文,从而推动使用多种语文。他还指出,秘书处严格适用正式文件以所有正式语文同时分发的原则。 ©联合国图片 | 联合国秘书长持续审视组织内部使用多种语言的情况
2006年,秘书长在报告中全面评估了秘书处使用多种语文的情况,指出了自采用联合国多语种的内联网i-Seek之后,秘书处内部在使用多种语文方面有所改进。后来,使用多种语文问题为人力资源管理提供了新视角,比如,工作人员的语文能力如何有助于在多样化的环境中促进国际理解、对话、团结和相互宽容。 秘书长在2008年报告中确认,促进使用多种语文对于促进联合国内部的多样性和多元化至关重要。秘书长着重指出了在会议管理、内外部沟通以及外联和人力资源管理等领域推动使用多种语文的若干举措。当年2月,联合国启动了国际语文年,为促进使用多种语文提供了有针对性的重点和更多途径。 ©联合国图片 | 联合国多语种内联网——iSeek

2019年,为加强使用多种语文而采取的贯穿各领域的措施,涉及人力资源政策,包括征聘和培训,以及会议管理、信息和传播等领域。报告还详述了联合国网站和社交媒体账户遵守使用多种语文要求的情况,论及诸多实体而不是仅限于全球传播部。 2021年,秘书长在报告中特别着重介绍了将使用多种语文纳入整个联合国的主流、慎重作出语文相关决定、战略性地利用人力资源政策灌输,有助于使用多种语文的组织文化以努力提高联合国的效率、业绩和透明度的情况。坚持使用多种语文实质上反映了对一个多语种、面向实地、灵活、透明的联合国的愿景。
联合国网站各正式语言地位平等 联合国网站(www.un.org)作为一个试点项目,于1995 年6月26日启用,当时仅有英文。联合国网站于1995年9月《联合国宪章》签署50周年之际正式启动。1996年9月网站上增加了法文和西班牙文,1998年4月增加了俄文,1998年11月增加了阿拉伯文和中文。 ©联合国新闻 | 联合国新闻网站为全世界提供多语文的新闻服务 联合国网站的多语文发展、维持和充实一直在有序推进中,但是推动联合国网站信息内容的进一步发展、协调、制作和管理,需要大量增加投资,才能对网站进行全面重新设计和结构调整以优化用户体验。比如,2006年网站的覆盖面扩大到199个国家和地区。2012年,社交媒体扩大了各语文的联合国网站的访问量。2016年,网站增设了大量新栏目并扩充了内容,并且所有正式语文的网站内容不断增加,促进了语文平等。2018年,致力于统一联合国各网站的视觉品牌,在网站更大范围内提供更多实质性内容,以实现语文平等。 ©联合国图片 | 联合国中文网站20周年纪念


2019年,达格·哈马舍尔德图书馆推出了新的链接数据服务平台:http://metadata.un.org。该网站目前收录了图书馆的联合国书目信息系统叙词表以及经济和社会事务部的可持续发展目标标识符分类。联合国书目信息系统叙词表是一个多语种术语数据库,用于描述联合国数字图书馆中的联合国文件和其他资料。 ©联合国图片 | 联合国图书馆网站首页,该网站同样提供多种语文服务
2021年报告指出,自传播部开始跟踪其网站上用户行为以来,2020年是访问联合国网站受众增幅最大的一年。仅在2020年7月1日至11月15日期间,六种正式语文总访问人数就超过了3920万。该网站上最受欢迎的板块之一是COVID-19门户网站,这是2020年3月推出的一个多语种专门网站。 ©联合国图片 | 联合国应对2019冠状病毒的门户网站
根据工作人员配置职责,秘书长通过倡导语文学习,不断将使用多种语文作为一种行政手段。早在1946年,联合国就为当时的五种正式语文开办课程,指导和奖励工作人员努力学习母语以外的正式语文。 十年后,新的行政指示明确规定了联合国秘书处工作人员的语言标准,即工作人员学习除六种正式语文之外另一种正式语文的重要性。为此,相关的语文福利政策出台。1971年关于工作人员语文熟练程度的指示明确了把熟练掌握第二种正式语文作为晋升的条件,这事关专业及以上职类工作人员的奖励和晋升。 为了保证在多种语文的工作环境中工作和组织的高效,1983年,关于秘书处工作语文的使用的公报中重申,要求每一名被任用的工作人员都能用秘书处的工作语文——英文或法文开展工作。 后来,语文资格考试被称为对工作人员语文知识的正式测试,并强调工作人员需要为工作目的提高沟通技能。主管人力资源管理助理秘书长会定期发布关于联合国总部语文和培训方案的情况通报,包括政策、所提供的语文种类和语文资格考试时间表。 ©联合国图片 | 倡导使用多语文,提倡语言平等,促进文化交流

1999年发布的关于语文资格和语文奖励的行政指示赞扬使用多种语文是实现和维持联合国语文平衡的一种手段。该指示重申了语文奖励措施,指导和奖励工作人员努力学习母语以外的正式语文。近年来,联合国掀起了一股学习中文的热潮。目前,在六种正式语文中,中文是唯一设有赴母语国学习活动的语种,赴华学习已成为联合国内一大亮点。 ©联合国图片
新冠疫情期间,为调整全球人力资源战略,秘书长指出:“现在比以往任何时候都更需要一个强有力的联合国, 并由一支灵活、多学科、多语言和独立的国际公务员队伍来为它工作。”尽管COVID-19大流行对语文培训构成挑战,但已努力调整培训以适应在线环境,使来自更多地点,包括偏远外地特派团的更多秘书处工作人员能够比以前更好地受益于语文学习机会。
1999年12月,联大通过决议,请秘书长指定一名秘书处高级官员,作为处理与全秘书处使用多种语文有关问题的协调员。使用多种语文问题的重要性在短短几年内大幅提升,从各种实质性议程项目下的一个辅助性议题变成为一个有自己的议程项目的独立议题,由整个秘书处进行监测。 首位使用多种语文问题协调员于2000年获任命,负责协调行动并提出战略,解决联合国在语文使用模式方面的缺点,并且充当整个秘书处有关使用多种语文问题和建议的协调人。

会员国、联合国系统各机构和联合国管理层日益把使用多种语文视为一项有助于实现《宪章》倡导的联合国核心价值。在此背景下,再加上新冠疫情大流行的影响,古特雷斯秘书长将使用多种语文提升为他任期内的工作重点之一,满足以相关语文获取可靠信息的迫切需求,并为了确保联合国内部业务的连续性。 ©联合国图片 | 古特雷斯将联合国使用多种语文作为工作重点之一

关于今后如何加强使用多种语文,并如何保存联合国的多种语文历史记录,大会多项决议中相继建议作为全球传播部一部分的图书馆开展一项必要工作,将联合国各主要机关以所有正式语文编写的宝贵但已年久的正式文件进行数字化处理。图书馆正在寻找创造性的合作方式,以筹集必要资金,向公众提供仅有印刷本的独特的联合国记录、文件、报告和出版物。 ©联合国图片 | 使用多种语文有助于实现《联合国宪章》第一条提出的联合国目标



弹劾赖清德,投票日定了
日媒发现:中方“列管”关联日企近万家
天哪,怎么这么好看的颜值?世界人民都不淡定了......
高清大图|2024年中非合作论坛北京峰会即将开幕
组图:山水之约 玉龙之邀
组图:好戏连台!利川南坪第三届美食文化周开幕!
巴黎最美战袍出炉,东方审美该有的姿态值得收藏
铺就体育强国的路
快来收藏!巴黎奥运会开幕式精彩瞬间
贵州的风景拼图美翻天


宣汉职专综合高中:家访搭起“暖心桥”家长真情“两坚定”
习近平就维护和促进中东和平稳定提出4点主张
中国高铁清洁袋图案与窗外风景一样迷到你中国高铁清洁袋图案与窗外风景一样迷到你
对“环保老赖”要一督到底
阿勒泰的四季美到窒息!
日本政府被喊话:向中国道歉!
镇村联动 纪委护航——全面深化农村集体“三资”规范化管理
基辅发生“近年来最严重枪击案”
重要提醒:避免从这个机场入境美国!