在平时的生活中
我们可能会看到这样的新闻

图片来源:澎湃新闻
海归儿子十年不工作啃老

图片来源:江南都市报
儿子住新房
让老人独自居住在破旧潮湿的土坯房内……
父母把最好的一切都给了子女
可到了风烛残年的时候
换来的却是子女们的漠视
着实让人心寒

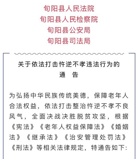
视界新闻网讯:7月17日,陕西省安康市旬阳县“平安旬阳”公众号发布《关于依法打击忤逆不孝违法行为的通告》。通告中明确,“子女住新房,任其老人住旧房危房”“对老人生活不管不顾”“霸占老人一折通”“在赡养父母老人的义务上互相推诿”等六种忤逆不孝的情形将受到依法打击整治。






政策一出
立即引起全国网友热议
大家纷纷点赞支持
有网友说:
百善孝为先
这种政策应该全国推广


还有网友说:
尊老敬老
是中华民族的传统美德
是该好好管一管了


官方:目的是老有所养,老有所依
7月18日记者联系到中共旬阳县委政法委员会,政法委副书记吴礼周告诉记者,发布这个通告的初衷,是因为在脱贫攻坚的排查中,发现了类似问题。
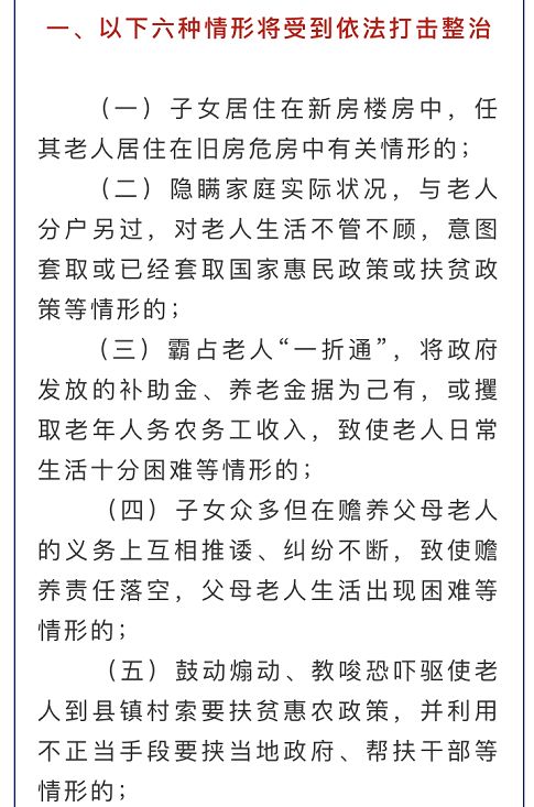
吴礼周表示,“在脱贫攻坚工作大排查中,工作人员发现,不同的村和组,都存在不同程度忤逆不孝的问题,比如子女居住在新房、楼房中,任其老人居住在旧房危房中,还有子女在赡养父母老人的义务上互相推诿等六种情形”。
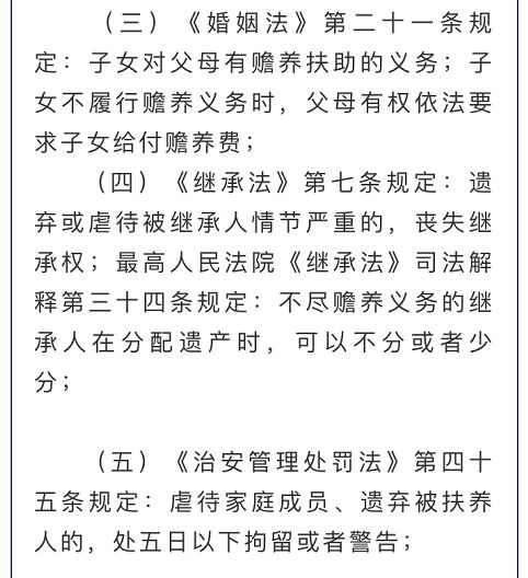
“我们根据这几种暴露出的问题,结合当地实际,根据宪法、老年人权益保障法、婚姻法、继承法、治安管理处罚法和刑法中相关的法律规定,对症下药,提出六种依法打击整治的方式和方法。打击不是目的,主要是批评教育,最终达到老有所养,老有所依的目的。”
监制:何莉
编辑:王朝、周喆
实习:吴小为、徐亦鸣
老有所养,老有所依!


弹劾赖清德,投票日定了
日媒发现:中方“列管”关联日企近万家
天哪,怎么这么好看的颜值?世界人民都不淡定了......
高清大图|2024年中非合作论坛北京峰会即将开幕
组图:山水之约 玉龙之邀
组图:好戏连台!利川南坪第三届美食文化周开幕!
巴黎最美战袍出炉,东方审美该有的姿态值得收藏
铺就体育强国的路
快来收藏!巴黎奥运会开幕式精彩瞬间
贵州的风景拼图美翻天


宣汉职专综合高中:家访搭起“暖心桥”家长真情“两坚定”
习近平就维护和促进中东和平稳定提出4点主张
中国高铁清洁袋图案与窗外风景一样迷到你中国高铁清洁袋图案与窗外风景一样迷到你
对“环保老赖”要一督到底
阿勒泰的四季美到窒息!
日本政府被喊话:向中国道歉!
镇村联动 纪委护航——全面深化农村集体“三资”规范化管理
基辅发生“近年来最严重枪击案”
重要提醒:避免从这个机场入境美国!