最近,登革热进入高发季节
世界多地都发现病例
登革热这种蚊媒传染病
目前尚无疫苗,也没有特效药
世界新闻网讯:截至8月7日,据上海市疾控中心消息,上海市已报告输入性登革热病例9例。
而在新加坡,截至4日,每周新增登革热病例连续8周超过1000例,今年已出现22403例登革热病例,超过2013年全年22170例的历史最高纪录。截至8月2日,新加坡因感染登革热病毒死亡人数已达20人。
有数据显示,全球每年大约有3.9亿例登革热感染病例,出现临床症状的病例数大约为9600万。另一项研究显示,全球共有128个国家和地区、39亿人面临感染登革热的风险。
第一招是“坚壁清野”,从环境整治入手:清除瓶瓶罐罐等积水容器以及周边环境中的各种积水。盛水容器记得加盖,水培植物及时换水,花盆、饮水机托盘中的积水也不要遗漏。
第二招,家里户外,“隔离”为上。在家,纱门、纱窗、蚊帐是家庭防蚊的首选。若在户外活动时,可选择穿浅色长袖、长裤,并将领口、袖口、裤口扎紧;也要避免在潮湿的树荫下、草丛边长时间停留。
最后一招,试试“自带盔甲”。户外活动前,在皮肤暴露处喷涂正规厂家生产的驱蚊剂。同时,应注意个人卫生,保持皮肤的清洁,减少蚊虫闻汗而动。
此外,上海市健康促进中心提醒市民,如果去登革热流行地区旅行,一定要提高防范意识,预防蚊虫叮咬。返沪后一旦出现发热、头疼、关节痛、皮疹等症状,切忌掉以轻心,应及时到就近的发热门诊就医,并主动告知近期外出旅行史。
张文宏:消除蚊子幼虫栖息地很重要
1.登革热在什么地区高发? 由于全球气候变暖及快速城市化等原因,全世界的登革热病例数相比30年前增速明显。登革热在东南亚、西太平洋地区、美洲、地中海东部和非洲等地区已经成为一些国家的地方性流行病,而且有些地区的疫情较为严重。如果要去这些地区旅行,需要注意防范登革热。 中国出现本地传播病例的地区也越来越多。登革热的主要传播媒介是白纹伊蚊和埃及伊蚊。白纹伊蚊俗称“花蚊子”,在我国分布广泛,作息时间和人相反,日出前后和日落时分是它们“上班”的高峰时段。埃及伊蚊主要分布在海南、广东、云南等地区,是典型的“家蚊”,喜欢和人类共处一室,所在即使是在家里,也要注意驱蚊灭蚊。 2.感染一次登革热后,会产生免疫力吗? 目前已知的登革热有四种类型。人在初次感染其中一种登革病毒后,就会对同型病毒产生较持久的免疫力,可持续数年,但对其他类型的登革病毒的免疫力只能维持很短时间。 3.如何防控登革热? 对于普通人来说,应对登革热传播的主要手段还是消灭身边的蚊子,起码不要让它们近身。 对于临床工作者来说,最关键的是要监测登革热症状患者,及时合理处置重症登革热患者。 无论是在登革热流行地区,还是在非流行地区,医务人员都应该掌握重症登革热的警示体征,减少和避免登革热死亡病例的出现。今后,可能会有更多地区把登革热作为常见传染病纳入常规管理。

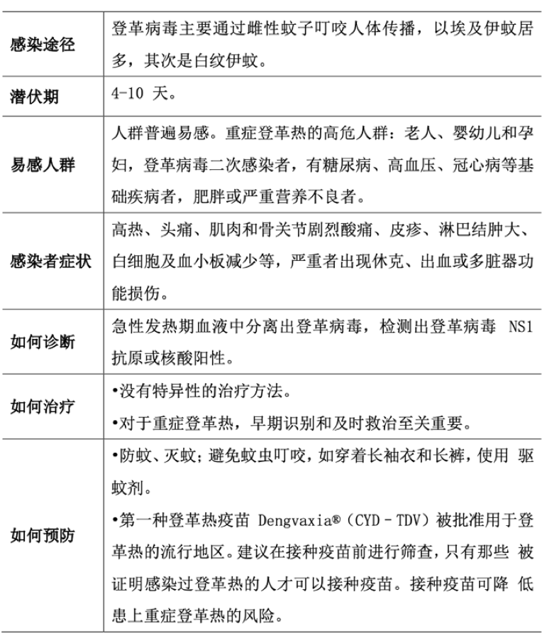
登革热知识卡片


弹劾赖清德,投票日定了
伊朗最新声明,多国回应
天哪,怎么这么好看的颜值?世界人民都不淡定了......
高清大图|2024年中非合作论坛北京峰会即将开幕
组图:山水之约 玉龙之邀
组图:好戏连台!利川南坪第三届美食文化周开幕!
巴黎最美战袍出炉,东方审美该有的姿态值得收藏
铺就体育强国的路
快来收藏!巴黎奥运会开幕式精彩瞬间
贵州的风景拼图美翻天


宣汉职专综合高中:家访搭起“暖心桥”家长真情“两坚定”
习近平就维护和促进中东和平稳定提出4点主张
中国高铁清洁袋图案与窗外风景一样迷到你中国高铁清洁袋图案与窗外风景一样迷到你
对“环保老赖”要一督到底
阿勒泰的四季美到窒息!
日本政府被喊话:向中国道歉!
镇村联动 纪委护航——全面深化农村集体“三资”规范化管理
基辅发生“近年来最严重枪击案”
重要提醒:避免从这个机场入境美国!